|
經濟學跨界醫學4年即成博士? 出軌醜聞牽出內地頂尖醫院混亂體系 | 香港01 |
項目經理 二十四級 |
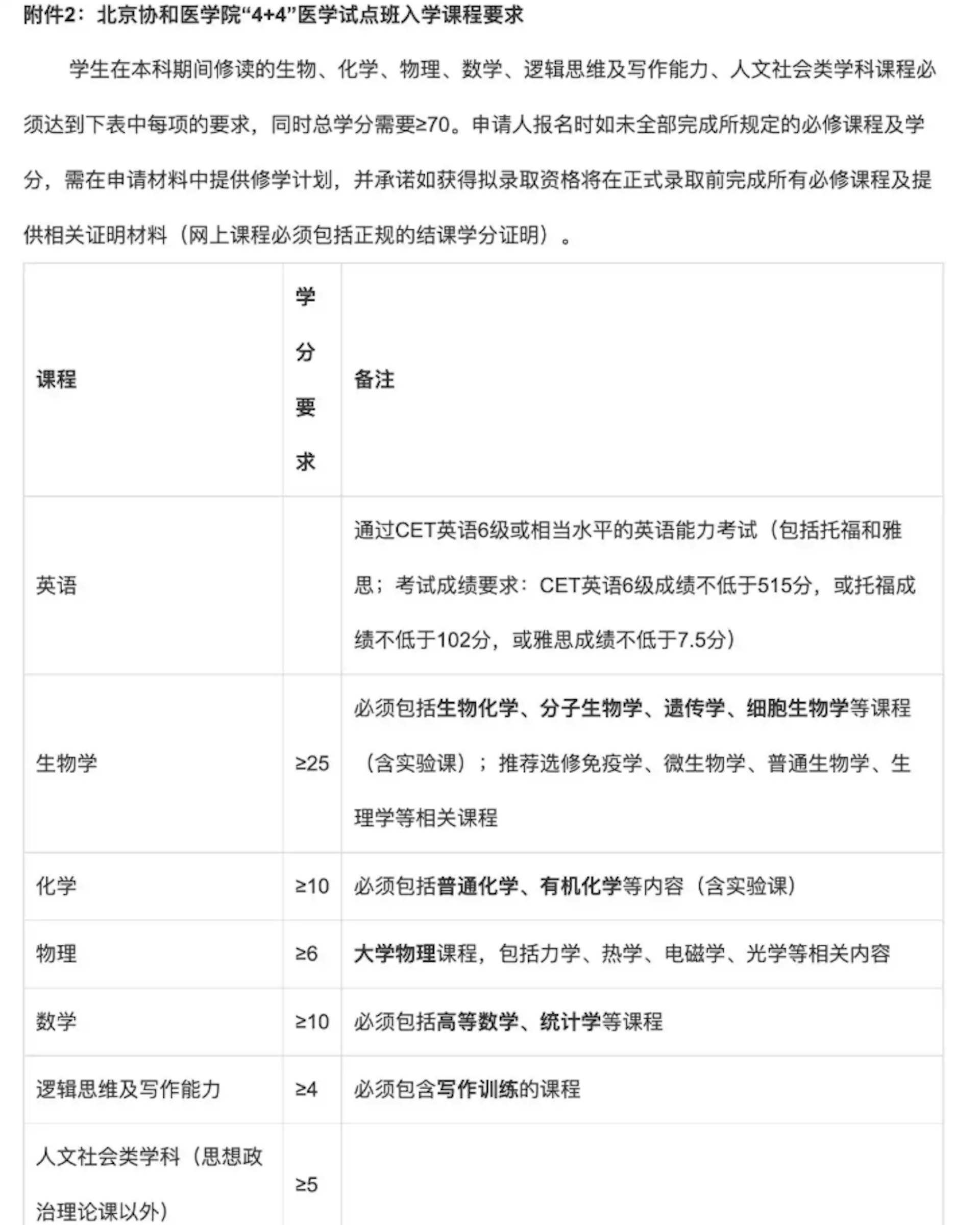
4月29日,「什麼是協和4加4」「4加4培養模式為何陷爭議漩渦」等相關話題在微博登上熱搜。
|
項目經理 二十四級 |
|
項目經理 二十四級 |
近日,北京中日友好醫院外科醫生肖飛事件曝光。有網友看到肖飛妻子舉報信中提到,肖飛出軌的規培住院醫師董襲瑩本該去脊柱外科輪轉,為了維持不正當關系,肖飛去和骨科教學秘書麻昊寧打招呼,希望董襲瑩繼續留在胸外科工作一個月。 由於涉事人員董襲瑩是北京協和醫學院實習醫生,畢業於北京協和醫學院臨床醫學長學制試點班(即4+4試點),引發網友對這一教育模式的巨大爭議。
|
項目經理 二十四級 |

中日友好醫院胸外科副主任醫師肖飛,被妻子實名舉報多次婚內出軌。(微博)
|
項目經理 二十四級 |
|
項目經理 二十四級 |

董襲瑩本科為哥倫比亞大學經濟學,通過協和「4+4」課程獲得醫學博士學位。
|
項目經理 二十四級 |
第一是傳統醫學生對公平性的質疑。有網友稱,「4+4對於那些學了8年甚至更久的專業醫學生不公平」、「當多元化培養淪為特權遮羞布,那些按部就班、用數千小時泡實驗室、守臨床的醫學生,該如何相信努力有回報?」 第二是公眾對醫療質量的擔憂。有網友稱,這不僅是公平的問題,而且涉及患者的生命安全問題、以及對醫生的信任問題。 不過,也有網友表示,「不要因為一個人去否定協和4+4」、「它曾是像我這種真正想當醫生的人的救命稻草。」 據網傳截圖,董襲瑩被介紹為北京協和醫學院2023屆畢業生,其本科畢業於知名的哥倫比亞大學,主修經濟學。 然而,據大象新聞29日報道,有網友爆料,董襲瑩實際畢業的院校並非哥倫比亞大學,而是與其僅一墻之隔的巴納德學院。巴納德學院是哥倫比亞大學的一所獨立學院,畢業生的畢業證書上會蓋有哥大與巴納德學院的公章。有網友將其與國內的獨立學院相類比,認為其與哥倫比亞大學的關系類似於國內的東南大學成賢學院與東南大學的關系。
|
項目經理 二十四級 |
|
項目經理 二十四級 |
|
項目經理 二十四級 |
|
項目經理 二十四級 |
|
項目經理 二十四級 |
根據協和4+4醫學博士項目的招生要求,申請者需來自國內外頂級大學。然而,董襲瑩畢業的巴納德學院是否符合這一要求,成為了公眾關注的焦點。有網友質疑,協和在審查董襲瑩的本科院校時是否存在疏忽。 據界面新聞介紹,「4+4」是指4年非醫學專業教育,加上4年醫學教育。傳統的醫學生培養模式,需要攻讀臨床五年制(本科)、臨床「5+3」一體化(本碩連讀)或者臨床八年制(本博連讀),方有資格參加執業醫師考試。而「4+4」模式,相當於重啟了申請者的生涯規劃。
|
項目經理 二十四級 |

北京協和醫學院「4+4」試辦招生網無法打開。
|
項目經理 二十四級 |
觀察者網專欄作者關心指出,協和這一模式參考了美國醫學院培養制度,其招生要求申請者來自985高校或海外名校,修讀過特定理科學分,並通過嚴格的入學考試。美國的醫學培養制度里,也沒有限制本科專業,美國的醫學院沒有本科醫學學位,醫學博士由不同本科專業的畢業生申請,哈佛醫學院2024級學生中,本科是社科專業的占了10%。但美國的醫學院會要求學生修習過一定的醫學預科課程,在篩選學生時也會參考MCAT這樣側重生物、醫學等科目的標準化考試成績。正因為如此,美國醫學培養的體系是相對統一的,並非為特定學校每年招收的幾十個學生專門設置的。 關心表示,在中國,無論是醫學培養路徑,還是公立主導、政府定價的醫療體系,乃至社會與教育的環境,都與美國不同。即便是在美國,也不是少數學校為少數學生定制一套特殊的培養路徑,而是在更廣泛的群體中篩選人才。何況,提供醫學本科作為主要醫生培養路徑的國家遠為常見,無論亞洲、歐洲還是拉美的主要國家莫不是如此。 規培時間的壓縮也是公眾關心的問題。傳統規培要求3年,涵蓋多科室輪轉、病例積累和技能訓練。而「4+4」模式將這一過程縮短至1年,引發了廣泛的患者安全疑慮。有醫學博主指出,國外(如美國)的規培通常需要5-7年,甚至更長,且對臨床經驗有嚴格要求。相比之下,1年的規培是否能保證醫生具備足夠的能力應對覆雜病例?當患者躺在手術台上,他們是否有權知道主刀醫生的培訓背景? 2018年,為培養多學科背景高層次拔尖創新醫學人才,協和醫學院仿照國外「4+4」臨床醫學教育模式,啟動了臨床醫學專業培養模式改革試點班,面向國內外高水平大學招收非醫學專業本科畢業生和推免生攻讀臨床醫學博士學位。
|
項目經理 二十四級 |

北京協和醫學院官網過去發布的「4+4」試辦課程招生複試公告截圖。
|
項目經理 二十四級 |
談到辦學初衷,北京協和醫學院校長王辰曾表示,要打破此前醫學教育主要基於生物學的局限,體現醫學本源的多學科性,把多學科基因植入醫學機體,需要有理科、工科乃至人文、藝術學基礎的人才,培養大醫學人才,建設新醫科。他的理念是,不斷探索跨學科融通人才培養規律,培養兼具多學科背景的覆合型拔尖創新醫學人才。 王辰在北京協和醫學院網站發文說,「4+4」學制具有以下三大堪稱「妙處」的優點,可為醫學的發展注入核心動力: 第一,納多學科素養者從醫。多學科的「DNA」成為將醫學與多學科結合的發端與紐帶。 文章稱,有人會問,是否可以通過對醫學生增加多種學科的課程來增加其多學科知識?答案是不行。因為,沒有哪個人可以掌握如此眾多學科的知識,從學科的門類和深度上均不能。是否可以通過在醫學院增加開設多學科課程?答案是無醫學院可以覆蓋如此多學科的教學。是否可以在某大學中充分進行多學科的教學?答案同樣是不行,任何大學不會具有所有學科,更不會有足量的優秀學科。 第二,納天下賢才從醫:醫學院由此可以廣攬天下賢才。由於所從事的事業關乎人的健康性命,故對醫學生、醫生的素養要求極高。「4+4」模式可以使醫學院有機會在各大學、各學科已經很優秀的投考本科生中優中選優地選擇醫學生,充分保證對未來從醫者的高素質要求。 第三,納愛醫者從醫:讓真正有志於醫學者學醫從醫。經各專業本科教育後最終選擇學醫者,體現了其在接受本科教育期間內心經過比較後決定的未來職業取向,是青年學生心智較為成熟後的專業選擇。這些學生學醫富於熱情和主動性,在後來接受大量的醫學教育資源投入後,未來從醫的穩定度和從業水準高。醫學院非常需要這種素養良好、積極求學之「成熟的受教育者」。 王辰說,基於以上三點,他認為,「4+4」是在目前教育體系下,所能設計出的幾乎最佳的臨床醫學院校教育模式,可望培育出未來推動醫學發展的高素質醫師和醫學界領導者。
|
項目經理 二十四級 |

北京協和醫學院官網公佈的「4+4」試辦班招生簡章截圖。
|
項目經理 二十四級 |
那麽究竟,「4+4」培養模式下的學生與傳統八年制學生在各方面表現有無差異? 據中國經營報報道,近期發表的論文《「4+4」臨床醫學人才培養模式改革探索》指出,現有數據顯示,「4+4」培養模式下學生的學科成績與傳統八年制模式並無顯著性差異,但臨床能力和科研產出略低於傳統八年制學生。 研究者對北京協和醫學院2024屆的「4+4」試點班學生與同屆八年制學生在兩年間參加的統一考核成績進行對比,結果顯示,「4+4」試點班學生在這3個學科成績上無顯著性差異。這些考核包括全國大學生英語四六級考試、醫學通識理論及專科理論。 科研能力方面,八年制學生在校期間的科研產出數量和得分均優於「4+4」學生,但研究者指出,這與學制年限存在一定關聯。 臨床技能方面,試點班學生的2024年執業醫師資格考試通過率為95.2%,八年制學生為98.5%。 就業方面,2023屆、2024屆「4+4」試點班畢業生在醫療行業就業的比例分別為100.0%,95.7%;八年制學生為97.4%、97.1%。 原文網址: 經濟學跨界醫學4年即成博士? 出軌醜聞牽出內地頂尖醫院混亂體系 | 香港01 https://www.hk01.com/article/60234331?utm_source=01articlecopy&utm_medium=referral
|